Click the image to enlarge it.
For the relationship diagram of test objects, see Test Objects.
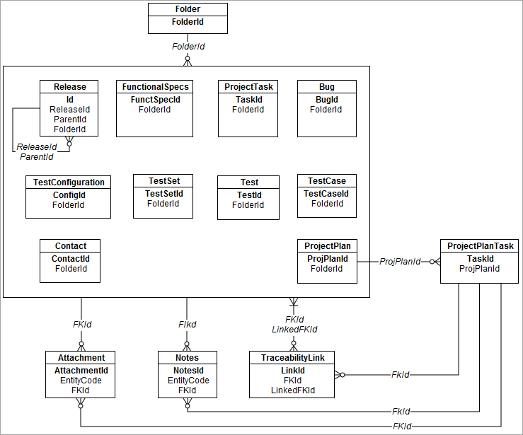
Attachment Object
Bug Object
Contact Object
Folder Object
FunctionalSpecs Object
Notes Object
ProjectPlan Object
ProjectPlanTask Object
ProjectTask Object
Release Object
Test Object
TestCase Object
TestConfiguration Object
TestSet Object
TraceabilityLink Object
Data Model