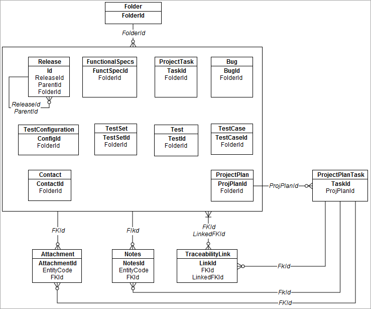
Common Objects

Applies to QAComplete 12.40 On-Premises, last modified on April 22, 2021
Highlight search results